elecena.pl

Single Supply, Dual 345 MHz Rail-to-Rail Output Amplifier and PLC Line Driver

Texas Instruments

Single Supply, Dual 345 MHz Rail-to-Rail Output Amplifier and PLC Line Driver RSS Sample
  • Darmowa próbka
MPN:
LMH6612
Producent:
TEXAS INSTRUMENTS
Dodany do bazy:
Ostatnio widziany:

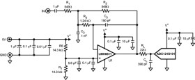
The LMH6611 (single, with shutdown) and LMH6612 (dual) are 345 MHz rail-to-rail output amplifiers consuming just 3.2 mA of quiescent current per channel and designed to deliver high performance in power conscious single supply systems. The LMH6611 and LMH6612 have precision trimmed input offset voltages with low noise and low distortion performance as required for high accuracy video, test and measurement, and communication applications. The LMH6611 and LMH6612 are members of the PowerWise family and have an exceptional power-to-performance ratio.

With a trimmed input offset voltage of 0.022 mV and a high open loop gain of 103 dB the LMH6611 and LMH6612 meet the requirements of DC sensitive high speed applications such as low pass filtering in baseband I and Q radio channels. These specifications combined with a 0.01% settling time of 100 ns, a low noise of 10 nV/√Hz and better than 102 dBc SFDR at 100 kHz make these amplifiers particularly suited to driving 10, 12 and 14-bit high speed ADCs. The 45 MHz 0.1 dB bandwidth (AV = 2) driving 2 VPP into 150Ω allows the amplifiers to be used as output drivers in 1080i and 720p HDTV applications.

The input common mode range extends from 200 mV below the negative supply rail up to 1.2V from the positive rail. On a single 5V supply with a ground terminated 150Ω load the output swings to within 49 mV of the ground, while a mid-rail terminated 1 kΩ load will swing to 77 mV of either rail.

The amplifiers will operate on a 2.7V to 11V single supply or ±1.35V to ±5.5V split supply. The LMH6611 single is available in 6-Pin SOT and has an independent active low disable pin which reduces the supply current to 120 µA. The LMH6612 is available in 8-Pin SOIC. Both the LMH6611 and LMH6612 are available in −40°C to +125°C extended industrial temperature grade.

Elecena nie prowadzi sprzedaży elementów elektronicznych, ani w niej nie pośredniczy.

Produkt pochodzi z oferty sklepu