elecena.pl

2MHz High Current 5-Output Regulator for TFT-LCD Panels

Analog Devices

2MHz High Current 5-Output Regulator for TFT-LCD Panels RSS Sample
  • Darmowa próbka
MPN:
LT3513
Producent:
ANALOG DEVICES
Dodany do bazy:
Ostatnio widziany:
Zmiana ceny:
-100% (17.01.2025)
Poprzednia cena:
5.07

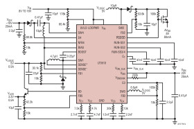
The LT3513 5-output adjustable switching regulator provides power for large TFT-LCD panels. The 38-pin 5mm × 7mm QFN device can generate a 3.3V or 5V logic supply along with the triple output supply required for the TFT-LCD panel. A lower voltage secondary logic supply may also be generated with the addition of an external NPN driven by the internal linear regulator. A step-down regulator provides a low voltage output, VLOGIC, with up to 1.2A of current while capable of operating from a wide input range of 4.5V to 30V. A high power step-up converter, a lower power step-up converter and an inverting converter provide the three independent output voltages: AVDD, VON and VOFF required by the LCD panel. A high-side PNP provides delayed turn-on of the VON signal and can handle up to 30mA. Protection circuitry ensures that VON is disabled if any of the four outputs are more than 10% below the programmed voltage.

Applications

* Automotive TFT-LCD Displays

* Large TFT-LCD Desktop Monitors

* Flat Panel Televisions

* 4.5V to 30V Input Voltage Range

* Four Integrated Switches: 2.2A Buck, 1.5A Boost, 0.25A Boost, 0.25A Inverter (Guaranteed Minimum Current Limit)

* External NPN LDO Driver

* Fixed Frequency, Low Noise Outputs

* Inductor Current Sense for Buck

* Soft-Start for All Outputs

* Externally Programmable VON Delay

* Three Integrated Schottky Diodes

* PGOOD Pin for AVDD Output Disconnect

* PanelProtect™ Circuitry Disables VON Upon Fault

* Thermally Enhanced 38-Lead 5mm × 7mm QFN Package

Elecena nie prowadzi sprzedaży elementów elektronicznych, ani w niej nie pośredniczy.

Produkt pochodzi z oferty sklepu