elecena.pl

1.25-W, mono Class-D audio amplifier with integrated 135-mW earpiece amp & 42-mW headphone amp

Texas Instruments

1.25-W, mono Class-D audio amplifier with integrated 135-mW earpiece amp & 42-mW headphone amp RSS Sample
  • Darmowa próbka
MPN:
LM49150
Producent:
TEXAS INSTRUMENTS
Dodany do bazy:
Ostatnio widziany:

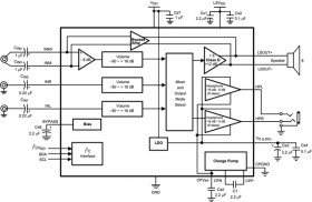
The LM49150 is a fully integrated audio subsystem designed for portable handheld applications such as cellular phones. Part of TI's PowerWise product family, the LM49150 consumes very low power in the various modes of operation and still providing great audio performance. The LM49150 combines a 1.25W mono E2S (Enhanced Emission Suppression) class D amplifier, 135mW Class AB earpiece amplifier, 42mW/channel stereo ground reference headphone amplifiers, volume control, and mixing circuitry into a single device.

The filterless class D amplifier delivers 1.25W into an 8Ω load with <1% THD+N with a 5V supply. The E2S class D amplifier features a patented, ultra low EMI PWM architecture that significantly reduces RF emissions while preserving audio quality. The 42mW/channel headphone drivers feature TI’s ground referenced architecture that creates a ground-referenced output from a single supply, eliminating the need for bulky and expensive DC-blocking capacitors, saving space and minimizing cost.

The LM49150 features a fully differential mono input, and two single-ended stereo inputs. The three inputs can be mixed/multiplexed to either the speaker or headphone amplifiers. Each input channel has an independent, 32-step digital volume control. The headphone output stage features an additional, 8-step gain control, while the speaker output stage has a selectable 6dB or 12dB gain. The mixer, volume control and device mode select are controlled through an I2C compatible serial interface.

The LM49150’s superior click and pop suppression eliminates audible transients on power-up/down and during shutdown. The LM49150 is available in a ultra-small 20-bump DSBGA package (2.225mm X 2.644mm).

Elecena nie prowadzi sprzedaży elementów elektronicznych, ani w niej nie pośredniczy.

Produkt pochodzi z oferty sklepu