elecena.pl

SIMPLE SWITCHER® 4.5V to 42V, 5A Step-Down DC/DC Switching Reg. with Frequency Synchronization

Texas Instruments

SIMPLE SWITCHER® 4.5V to 42V, 5A Step-Down DC/DC Switching Reg. with Frequency Synchronization RSS Sample
  • Darmowa próbka
MPN:
LM22677
Producent:
TEXAS INSTRUMENTS
Dodany do bazy:
Ostatnio widziany:

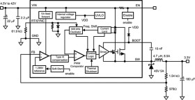
The LM22677 switching regulator provides all of the functions necessary to implement an efficient high-voltage step-down (buck) regulator using a minimum of external components. This easy-to-use regulator incorporates a 42-V N-channel MOSFET switch that can provide up to 5 A of load current. Excellent line and load regulation along with high efficiency (> 90%) are featured. Voltage mode control offers short minimum on-time, allowing the widest ratio between input and output voltages. Internal loop compensation means that the user is free from the tedious task of calculating the loop compensation components. Fixed 5-V output and adjustable output voltage options are available. The default switching frequency is set at 500 kHz, thus allowing for small external components and good transient response. In addition, the frequency can be adjusted over a range of 200 kHz to 1 MHz with a single external resistor. The internal oscillator can be synchronized to a system clock or to the oscillator of another regulator. A precision enable input allows simplification of regulator control and system power sequencing. In shutdown mode the regulator draws only 25 µA (typical). The LM22677 also has built-in thermal shutdown, and current limiting to protect against accidental overloads.

The LM22677 device is a member of Texas Instruments’ SIMPLE SWITCHER family. The SIMPLE SWITCHER® concept provides for an easy-to-use complete design using a minimum number of external components and the TI WEBENCH design tool. TI's WEBENCH tool includes features such as external component calculation, electrical simulation, thermal simulation, and Build-It boards for easy design-in.

Elecena nie prowadzi sprzedaży elementów elektronicznych, ani w niej nie pośredniczy.

Produkt pochodzi z oferty sklepu