SIMPLE SWITCHER® 4.5V to 42V, 5A Step-Down Voltage Regulator with Precision Enable
Texas Instruments
RSS
Sample
- Darmowa próbka
- MPN:
- LM22678
- Producent:
- TEXAS INSTRUMENTS
- Dodany do bazy:
- Ostatnio widziany:
Sugerowane produkty dla lm22678
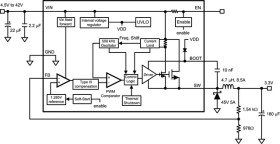
The LM22678 switching regulator provides all of the functions necessary to implement an efficient high-voltage step-down (buck) regulator using a minimum of external components. This easy-to-use regulator incorporates a 42-V N-channel MOSFET switch that can provide up to 5 A of load current. Excellent line and load regulation along with high efficiency (> 90%) are featured. Voltage mode control offers short minimum on-time, allowing the widest ratio between input and output voltages. Internal loop compensation means that the user is free from the tedious task of calculating the loop compensation components. Fixed 5-V output and adjustable output voltage options are available. A switching frequency of 500 kHz allows for small external components and good transient response. A precision enable input allows simplification of regulator control and system power sequencing. In shutdown mode the regulator draws only 25 µA (typical). Built-in soft-start (500 µs, typical) saves external components. The LM22678 device also has built-in thermal shutdown, and current limiting to protect against accidental overloads.
The new product, LM61460, offers higher efficiency, lower stand-by quiescent current, and improved EMI performance. See the device comparison table to compare.Start WEBENCH design with LM61460
The LM22678 device is a member of Texas Instruments SIMPLE SWITCHER family. The SIMPLE SWITCHER concept provides for an easy-to-use complete design using a minimum number of external components and the TI WEBENCH design tool. TIs WEBENCH tool includes features such as external component calculation, electrical simulation, thermal simulation, and Build-It boards for easy design-in.
Elecena nie prowadzi sprzedaży elementów elektronicznych, ani w niej nie pośredniczy.
Produkt pochodzi z oferty sklepu Texas Instruments