1.2-W, stereo, analog input Class-D audio amp w/selectable gain, 3D enchancement & EMI suppression
Texas Instruments
RSS
Sample
- Darmowa próbka
- MPN:
- LM48413
- Producent:
- TEXAS INSTRUMENTS
- Dodany do bazy:
- Ostatnio widziany:
Sugerowane produkty dla lm48413
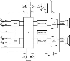
The LM48413 is a single supply, high efficiency, 1.2W/channel, filterless switching audio amplifier. The LM48413 features Texas Instruments' Enhanced Emissions Suppression (E2S) system - a unique patented ultra low EMI, spread spectrum, PWM architecture. It significantly reduces RF emission while preserving audio quality and efficiency. The E2S system improves battery life, reduces external component count, board area consumption, system cost and product design cycle time. The LM48413TL is available in a micro-SMD package, further saving space.
The LM48413 is designed to meet the demands of mobile phones and other portable communication devices. Operating from a single 5V supply, the device is capable of delivering 1.2W/channel of continuous output power to a 8Ω load with less than 1% THD+N. Flexible power supply requirements allow operation from 2.4V to 5.5V. The wide band spread spectrum architecture of the LM48413 reduces EMI-radiated emissions due to the modulator frequency.
The LM48413 features high efficiency compared with conventional Class AB amplifiers. The E2S system includes an advanced, patent-pending edge rate control (ERC) architecture that further reduce emissions by minimizing the high frequency components of the device output, while maintaining its high quality audio reproduction and high efficiency (η = 85% at VDD = 3.6V, PO = 500mW). The LM48413 also includes Texas Instruments' 3D audio enhancement that improves stereo sound quality. In devices where the left and right speakers are in close proximity, 3D enhancement affects channel specialization, widening the perceived soundstage.
Output short circuit protection prevents the device from being damaged during fault conditions. Superior click and pop suppression eliminates audible transients on power up/down and during shutdown. Shutdown control also provided to maximizes power savings.
Elecena nie prowadzi sprzedaży elementów elektronicznych, ani w niej nie pośredniczy.
Produkt pochodzi z oferty sklepu Texas Instruments