elecena.pl

Zero Drift, Low Noise, EMI Hardened Single Amplifier

Texas Instruments

Zero Drift, Low Noise, EMI Hardened Single Amplifier RSS Sample
  • Darmowa próbka
MPN:
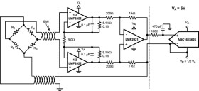
LMP2021
Producent:
TEXAS INSTRUMENTS
Dodany do bazy:
Ostatnio widziany:

The LMP2021 and LMP2022 are single and dual precision operational amplifiers offering ultra low input offset voltage, near zero input offset voltage drift, very low input voltage noise and very high open loop gain. They are part of the LMP precision family and are ideal for instrumentation and sensor interfaces.

The LMP202x has only 0.004 µV/°C of input offset voltage drift, and 0.4 µV of input offset voltage. These attributes provide great precision in high accuracy applications.

The proprietary continuous auto zero correction circuitry ensures impressive CMRR and PSRR, removes the 1/f noise component, and eliminates the need for calibration in many circuits.

With only 260 nVPP (0.1 Hz to 10 Hz) of input voltage noise and no 1/f noise component, the LMP202x are suitable for low frequency applications such as industrial precision weigh scales. The extremely high open loop gain of 160 dB drastically reduces gain error in high gain applications. With ultra precision DC specifications and very low noise, the LMP202x are ideal for position sensors, bridge sensors, pressure sensors, medical equipment and other high accuracy applications with very low error budgets.

The LMP2021 is offered in 5-Pin SOT-23 and 8-Pin SOIC packages. The LMP2022 is offered in 8-Pin VSSOP and 8-Pin SOIC packages.

Elecena nie prowadzi sprzedaży elementów elektronicznych, ani w niej nie pośredniczy.

Produkt pochodzi z oferty sklepu