elecena.pl

20-V, 10-A fully integrated sync boost with load disconnect

Texas Instruments

20-V, 10-A fully integrated sync boost with load disconnect RSS Sample
  • Darmowa próbka
MPN:
TPS61178
Producent:
TEXAS INSTRUMENTS
Dodany do bazy:
Ostatnio widziany:

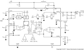
The TPS61178x family is a 20-V synchronous Boost converter with the gate driver built-in for load disconnect. The TPS61178x integrates two low on-resistance power FETs: A 16-mΩ switching FET and a 16-mΩ rectifier FET.

The TPS61178x uses the fixed frequency peak current mode control with the slope compensation integrated. At the light load, the TPS61178 enters into the auto PFM mode while TPS611781 is in the forced PWM mode.

The TPS61178x could isolate the output from input side when shutdown. Once the output is shorted, it enters into the hiccup mode to lower the thermal stress and can recover automatically after the short releases. Additionally, the TPS61178x also has OVP and thermal protection to avoid the fault operation. The TPS61178x is in a 3.0-mm x 3.5-mm 13-pin VQFN package with enhanced thermal dissipation.

Elecena nie prowadzi sprzedaży elementów elektronicznych, ani w niej nie pośredniczy.

Produkt pochodzi z oferty sklepu