elecena.pl

high accuracy LED controller with spread spectrum frequency modulation and internal PWM Generator

Texas Instruments

high accuracy LED controller with spread spectrum frequency modulation and internal PWM Generator RSS Sample
  • Darmowa próbka
MPN:
TPS92692
Producent:
TEXAS INSTRUMENTS
Dodany do bazy:
Ostatnio widziany:

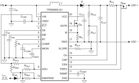
The TPS92692 and TPS92692-Q1 are high accuracy peak current mode based controllers designed to support step-up/down LED driver topologies. The device incorporates a rail-to-rail current amplifier to measure LED current and spread spectrum frequency modulation technique for improved EMI performance.

This high performance LED controller can independently modulate LED current using either analog or PWM dimming techniques. Linear analog dimming response with over 15:1 range is obtained by varying the voltage across the high impedance analog adjust (IADJ) input. PWM dimming of LED current is achieved by directly modulating the DIM/PWM input pin with the desired duty cycle or by enabling the internal PWM generator circuit. The PWM generator translates the DC voltage at DIM/PWM pin to corresponding duty cycle by comparing it to the internal triangle wave generator. The optional PDRV gate driver output can be used to drive an external P-Channel series MOSFET.

The TPS92692 and TPS92692-Q1 devices support continuous LED status check through the current monitor (IMON) output. The devices also include an open drain fault indicator output to indicate LED overcurrent, output overvoltage and output undervoltage conditions.

Elecena nie prowadzi sprzedaży elementów elektronicznych, ani w niej nie pośredniczy.

Produkt pochodzi z oferty sklepu