elecena.pl

50-MHz, high-fidelity, high-performance, fully-differential audio op amp

Texas Instruments

50-MHz, high-fidelity, high-performance, fully-differential audio op amp RSS Sample
  • Darmowa próbka
MPN:
LME49724
Producent:
TEXAS INSTRUMENTS
Dodany do bazy:
Ostatnio widziany:

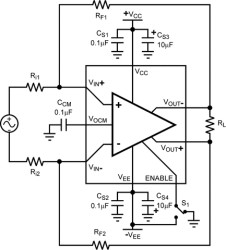
The LME49724 is an ultra-low distortion, low noise, high slew rate fully-differential operational amplifier optimized and fully specified for high performance, high fidelity applications. Combining advanced leading-edge process technology with state of the art circuit design, the LME49724 fully-differential audio operational amplifier delivers superior audio signal amplification for outstanding audio performance. The LME49724 combines extremely low voltage noise density (2.1nV/√Hz) with vanishingly low THD+N (0.00003%) to easily satisfy the most demanding audio applications. To ensure that the most challenging loads are driven without compromise, the LME49724 has a high slew rate of ±18V/μs and an output current capability of ±80mA. Further, dynamic range is maximized by an output stage that drives 600Ω loads to 52VP-P while operating on a ±15V supply voltage.

The LME49724's outstanding CMRR (102dB), PSRR (125dB), and VOS (0.2mV) results in excellent operational amplifier DC performance.

The LME49724 has a wide supply range of ±2.5V to ±18V. Over this supply range the LME49724’s input circuitry maintains excellent common-mode and power supply rejection, as well as maintaining its low input bias current. The LME49724 is unity gain stable. This Fully-Differential Audio Operational Amplifier achieves outstanding AC performance while driving complex loads with capacitive values as high as 100pF.

Elecena nie prowadzi sprzedaży elementów elektronicznych, ani w niej nie pośredniczy.

Produkt pochodzi z oferty sklepu