elecena.pl

12 LVDS/24 CMOS Output Clock Generator with Integrated 1.6 GHz VCO

Analog Devices

12 LVDS/24 CMOS Output Clock Generator with Integrated 1.6 GHz VCO RSS Sample
  • Darmowa próbka
MPN:
AD9522-4
Producent:
ANALOG DEVICES
Dodany do bazy:
Ostatnio widziany:
Zmiana ceny:
-100% (22.01.2025)
Poprzednia cena:
16.07

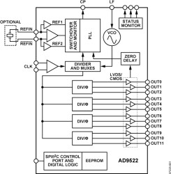
The AD9522-41 provides a multioutput clock distribution function with subpicosecond jitter performance, along with an on-chip PLL and VCO. The on-chip VCO tunes from 1.4 GHz to 1.8 GHz. An external 3.3 V/5 V VCO/VCXO of up to 2.4 GHz can also be used.

The AD9522 serial interface supports both SPI and I2C® ports. An in-package EEPROM can be programmed through the serial interface and store user-defined register settings for power-up and chip reset.

The AD9522 features 12 LVDS outputs in four groups. Any of the 800 MHz LVDS outputs can be reconfigured as two 250 MHz CMOS outputs.

Each group of outputs has a divider that allows both the divide ratio (from 1 to 32) and the phase (coarse delay) to be set.

The AD9522 is available in a 64-lead LFCSP and can be operated from a single 3.3 V supply. The external VCO can have an operating voltage up to 5.5 V.

The AD9522 is specified for operation over the standard industrial range of −40°C to +85°C.

The AD9520-4 is an equivalent part to the AD9522-4 featuring LVPECL / CMOS drivers instead of LVDS / CMOS drivers.

1The AD9522 is used throughout this data sheet to refer to all the members of the AD9522 family. However, when AD9522-4 is used, it is referring to that specific member of the AD9522 family.

Applications

* Low jitter, low phase noise clock distribution

* Clock generation and translation for SONET, 10Ge, 10G FC, and other 10 Gbps protocols

* Forward error correction (G.710)

* Clocking high speed ADCs, DACs, DDSs, DDCs, DUCs, MxFEs

* High performance wireless transceivers

* ATE and high performance instrumentation

* Broadband infrastructures

Data Sheet, Rev. 0, 10/08

* Low phase noise, phase-locked loop (PLL) * On-chip VCO tunes from 1.4 GHz to 1.8 GHz * Supports external 3.3 V/5 V VCO/VCXO to 2.4 GHz * 1 differential or 2 single-ended reference inputs

Elecena nie prowadzi sprzedaży elementów elektronicznych, ani w niej nie pośredniczy.

Produkt pochodzi z oferty sklepu