elecena.pl

High Efficiency, Multi-Chemistry Battery Charger with PowerPath Control

Analog Devices

High Efficiency, Multi-Chemistry Battery Charger with PowerPath Control RSS Sample
  • Darmowa próbka
MPN:
LTC4012-3
Producent:
ANALOG DEVICES
Dodany do bazy:
Ostatnio widziany:
Zmiana ceny:
-100% (21.01.2025)
Poprzednia cena:
3.78

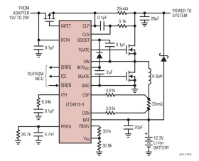
The LTC4012-3 is a constant-current/constant-voltage battery charger controller. It uses a synchronous quasiconstant frequency PWM control architecture that will not generate audible noise with ceramic bulk capacitors. Charge current is set by external resistors and can be monitored as an output voltage across the programming resistor. With no built-in termination, the LTC4012-3 charges a wide range of batteries under external control.

The LTC4012-3 features fully adjustable output voltage. For charge management and safety, the IC includes an input P-channel MOSFET ideal diode controller, battery (output) overvoltage protection, reverse charge current protection, PWM soft-start and robust non-overlap control for an all N-channel MOSFET PWM power stage.

The device includes AC adapter input current limiting, which maximizes the charge rate for a fixed input power level. An external sense resistor programs the input current limit, and the ICL status pin indicates reduced charge current as a result of AC adapter current limiting. Ideal diode control at the adaptor input improves charger efficiency.

The CHRG status pin is active during all charging modes, including special indication for low charge current.

VFLOAT

VFLOAT Range

/ACP Pin

LTC4012

Adj.

2V-28V

Yes

LTC4012-1

4.2V

1-4 Li-Ion Cells

Yes

LTC4012-2

4.1V

1-4 Li-Ion Cells

Yes

LTC4012-3

Adj.

2V-28V

No

Applications

* Notebook Computers

* Portable Instruments

* Battery Backup Systems

* General Purpose Battery Charger Controller

* Efficient 550kHz Synchronous Buck PWM Topology

* ±0.5% Output Float Voltage Accuracy

* Programmable Charge Current: 4% Accuracy

* Programmable AC Adapter Current Limit: 3% Accuracy

* No Audible Noise with Ceramic Capacitors

* INFET Low Loss Ideal Diode PowerPath™ Control

Elecena nie prowadzi sprzedaży elementów elektronicznych, ani w niej nie pośredniczy.

Produkt pochodzi z oferty sklepu