elecena.pl

Automotive, high-accuracy voltage supervisor with Integrated watchdog timer

Texas Instruments

Automotive, high-accuracy voltage supervisor with Integrated watchdog timer RSS Sample
  • Darmowa próbka
MPN:
TPS3851-Q1
Producent:
TEXAS INSTRUMENTS
Dodany do bazy:
Ostatnio widziany:

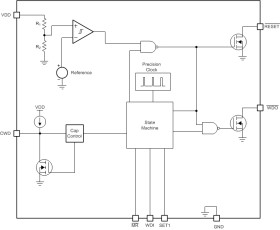
The TPS3851-Q1 device combines a precision voltage supervisor with a programmable watchdog timer. The TPS3851-Q1 comparator achieves a 0.8% accuracy (–40°C to +125°C) for the undervoltage (VITN) threshold on the VDD pin. The TPS3851-Q1 also includes accurate hysteresis on the undervoltage threshold making the device ideal for use with tight tolerance systems. The supervisor RESET delay features a 15% accuracy, high-precision delay timing.

The TPS3851-Q1 includes a programmable watchdog timer for a wide variety of applications. The dedicated watchdog output (WDO) enables increased resolution to help determine the nature of fault conditions. The watchdog timeouts can be programmed either by an external capacitor, or by factory-programmed default delay settings. The watchdog can be disabled via logic pins to avoid undesired watchdog timeouts during the development process.

The TPS3851-Q1 is available in a small 3.00mm × 3.00mm, 8-pin VSON package. The TPS3851-Q1 features wettable flanks that allow for easy optical inspection.

Elecena nie prowadzi sprzedaży elementów elektronicznych, ani w niej nie pośredniczy.

Produkt pochodzi z oferty sklepu