11.3 Gbps Active Back-Termination, Differential Laser Diode Driver
Analog Devices
RSS
Sample
- Darmowa próbka
- MPN:
- ADN2526
- Producent:
- ANALOG DEVICES
- Dodany do bazy:
- Ostatnio widziany:
Sugerowane produkty dla oc192
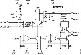
The ADN2526 laser diode driver is designed for direct modulation of packaged laser diodes that have a differential resistance ranging from 5 Ω to 50 Ω. The active back-termination in the ADN2526 absorbs signal reflections from the TOSA end of the output transmission lines, enabling excellent optical eye quality to be achieved even when the TOSA end of the output transmission lines is significantly misterminated. ADN2526 is an SFP+ MSA-compliant device, and its small package and enhanced ESD protection provide the optimum solution for compact modules where laser diodes are packaged in low pin-count optical subassemblies.
The modulation and bias currents are programmable via the MSET and BSET control pins. By driving these pins with control voltages, the user has the flexibility to implement various average optical power and extinction ratio control schemes, including closed-loop or look-up table control. The automatic laser shutdown (ALS) feature allows the user to turn on/off the bias and modulation currents by driving the ALS pin with a LVTTL logic source.
The product is available in a space-saving 3 mm × 3 mm LFCSP specified from −40°C to +85°C.
Applications
* SONET OC-192 and SDH STM-64 optical transceivers
* 10 Gb Fibre Channel transceivers
* 10 Gb Ethernet optical transceivers
* SFP+/XFP/X2/XENPAK/XPAK/MSA 300 optical modules
* 3.3 V operation
* Up to 11.3 Gbps operation
* Typical 24 ps rise/fall times
* Full back-termination of output transmission lines
* Drives TOSAs with resistances ranging from 5 Ω to 50 Ω
* Bias current range: 10 mA to 100 mA
* Differential modulation current range: 10 mA to 80 mA
* Voltage input control for bias and modulation currents
* Data inputs sensitivity: 150 mV p-p diff
* Automatic laser shutdown (ALS)
* Cross point adjustment (CPA)
* XFP-compliant bias current monitor
* SFP+ MSA compliant
* Optical evaluation board available
* Compact 3 mm × 3 mm LFCSP
Elecena nie prowadzi sprzedaży elementów elektronicznych, ani w niej nie pośredniczy.
Produkt pochodzi z oferty sklepu Analog Devices