26V, 350kHz current sense amplifier
Texas Instruments
RSS
Sample
- Darmowa próbka
- MPN:
- INA180
- Producent:
- TEXAS INSTRUMENTS
- Dodany do bazy:
- Ostatnio widziany:
Sugerowane produkty dla ina2180
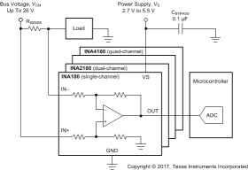
The INA180, INA2180, and INA4180 (INAx180) current sense amplifiers are designed for cost-optimized applications. These devices are part of a family of current-sense amplifiers (also called current-shunt monitors) that sense voltage drops across current-sense resistors at common-mode voltages from –0.2 V to +26 V, independent of the supply voltage. The INAx180 integrate a matched resistor gain network in four, fixed-gain device options: 20 V/V, 50 V/V, 100 V/V, or 200 V/V. This matched gain resistor network minimizes gain error and reduces the temperature drift.
All these devices operate from a single 2.7-V to 5.5-V power supply. The single-channel INA180 draws a maximum supply current of 260 µA; whereas, the dual-channel INA2180 draws a maximum supply current of 500 µA, and the quad channel draws a maximum supply current of 900 µA.
The INA180 is available in a 5-pin, SOT-23 package with two different pin configurations. The INA2180 is available in 8-pin, VSSOP and WSON packages. The INA4180 is available in a 14-pin, TSSOP package. All device options are specified over the extended operating temperature range of –40°C to +125°C.
Elecena nie prowadzi sprzedaży elementów elektronicznych, ani w niej nie pośredniczy.
Produkt pochodzi z oferty sklepu Texas Instruments