37-mW, stereo, analog input headphone amplifier
Texas Instruments
RSS
Sample
- Darmowa próbka
- MPN:
- LM48824
- Producent:
- TEXAS INSTRUMENTS
- Dodany do bazy:
- Ostatnio widziany:
Sugerowane produkty dla lm48824
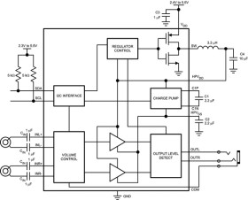
The LM48824 is a Class G, ground-referenced stereo headphone amplifier designed for portable devices. The LM48824 features TI’s ground-referenced architecture, which eliminates the large DC blocking capacitors required by traditional headphone amplifiers, saving board space and minimizing system cost.
The LM48824 takes advantage of TI’s patent-pending Class G architecture offering power savings compared to a traditional Class AB headphone amplifier. Additionally, output noise is improved by common-mode sensing that corrects for any differences between the amplifier ground and the potential at the headphone return terminal, minimizing noise created by any ground mismatches.
A high output impedance mode allows the LM48824's outputs to be driven by an external source without degrading the signal. Other features include flexible power supply requirements, differential inputs for improved noise rejection, a low power (2.5μA) shutdown mode, and a 32-step I2C volume control with mute function.
The LM48824's superior click and pop suppression eliminates audible transients on power-up/down and during shutdown. The LM48824 is available in an ultra-small 16-bump, 0.4mm pitch DSBGA package (1.69mm x 1.69mm)
Elecena nie prowadzi sprzedaży elementów elektronicznych, ani w niej nie pośredniczy.
Produkt pochodzi z oferty sklepu Texas Instruments