Clock buffer/clock multiplier
Texas Instruments
RSS
Sample
- Darmowa próbka
- MPN:
- CDCS504-Q1
- Producent:
- TEXAS INSTRUMENTS
- Dodany do bazy:
- Ostatnio widziany:
Sugerowane produkty dla cdcs504
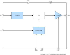
The CDCS504-Q1 device is a LVCMOS input clock buffer with selectable frequency multiplication.
The CDCS504-Q1 has an output enable pin.
The device accepts a 3.3-V LVCMOS signal at the input.
The input signal is processed by a phased-locked loop (PLL), whose output frequency is either equal to the input frequency or multiplied by the factor of four.
By this, the device can generate output frequencies between 2 MHz and 108 MHz.
A separate control pin can be used to enable or disable the output. The CDCS504-Q1 device operates in a 3.3-V environment.
It is characterized for operation from –40°C to 105°C and is available in an 8-pin TSSOP package.
Elecena nie prowadzi sprzedaży elementów elektronicznych, ani w niej nie pośredniczy.
Produkt pochodzi z oferty sklepu Texas Instruments