elecena.pl

500-mW, stereo, analog input Class-AB audio amplifier & I2C control

Texas Instruments

500-mW, stereo, analog input Class-AB audio amplifier & I2C control RSS Sample
  • Darmowa próbka
MPN:
LM49200
Producent:
TEXAS INSTRUMENTS
Dodany do bazy:
Ostatnio widziany:

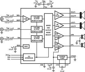
The LM49200 is a fully integrated audio subsystem with a stereo power amplifier capable of delivering 500mW of continuous average power per channel into 8Ω with 1% THD+N using a 3.3V supply. The LM49200 includes a separate stereo headphone amplifier that can deliver 35mW per channel into 32Ω.

The LM49200 has three input channels. A pair of single-ended inputs and a fully differential input channel. The LM49200 features a 32-step digital volume control on the input stage and an 8-step digital volume control on the headphone output stage.

The digital volume control and output modes are programmed through a two-wire I2C compatible interface that allows flexibility in routing and mixing audio channels.

The LM49200 is designed for cellular phone, PDA, and other portable handheld applications. The high level of integration minimizes external components. The True Ground headphone amplifier eliminates the physically large DC blocking output capacitors reducing required board space and reducing cost.

Elecena nie prowadzi sprzedaży elementów elektronicznych, ani w niej nie pośredniczy.

Produkt pochodzi z oferty sklepu