elecena.pl

Quad channel 27 MHz clock tree driver with I2C interface

Texas Instruments

Quad channel 27 MHz clock tree driver with I2C interface RSS Sample
  • Darmowa próbka
MPN:
LMH2190
Producent:
TEXAS INSTRUMENTS
Dodany do bazy:
Ostatnio widziany:

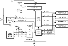
The LMH2190 is a quad channel configurable clock tree driver which supplies a digital system clock to peripherals in mobile handsets or other applications. It provides a solution to clocking issues such as limited drive capability for fanout or longer traces, protection of the master clock from varying loads and frequency pulling effects, isolation buffering from noisy modules, and crosstalk isolation. It has very low phase noise which enables it to drive sensitive modules such as Wireless LAN and Bluetooth.

The LMH2190 can be clocked up to 27 MHz, and has an independent clock request pin for each clock output which allows the peripheral to control the clock. It features an integrated LDO which provides an ultra low noise voltage supply with 10 mA external load current which can be used to supply the TCXO or other clock source.

The I2C serial interface can be used to override the default configuration of the device to optimize the LMH2190 for the application. Some of these programmable features include setting the polarity of both the clock and the clock request inputs. In addition, the clock outputs have programmable output drive current to optimize for the connected load. EMI switching noise can be controlled by configuring output drive and skew settings.

The LMH2190 quad clock distributor is offered in a tiny 1.61mm x 1.61mm 16 bump DSBGA package. Its small size and low supply current make it ideal for portable applications.

Elecena nie prowadzi sprzedaży elementów elektronicznych, ani w niej nie pośredniczy.

Produkt pochodzi z oferty sklepu