elecena.pl

High Frequency Synchronous Step-Down Voltage Mode DC/DC Controller

Analog Devices

High Frequency Synchronous Step-Down Voltage Mode DC/DC Controller RSS Sample
  • Darmowa próbka
MPN:
LTC3775
Producent:
ANALOG DEVICES
Dodany do bazy:
Ostatnio widziany:
Zmiana ceny:
-100% (18.01.2025)
Poprzednia cena:
2.18

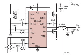
The LTC3775 is a high efficiency synchronous step-down switching DC/DC controller that drives an all N-channel power MOSFET stage from a 4.5V to 38V input supply voltage. A patented line feedforward compensation circuit and a high bandwidth error amplifier provide very fast line and load transient response.

High step-down ratios are made possible by a low 30ns minimum on-time, allowing extremely low duty cycles. MOSFET RDS(ON) current sensing maximizes efficiency. Alternatively, a sense resistor can be used for higher current limit accuracy. Continuous monitoring of the voltages across the top and bottom MOSFETs allows cycle-by-cycle control of the inductor current, configurable by external resistors.

The soft-start function controls the duty cycle during start-up, providing a smooth output voltage ramp up. The operating frequency is user programmable from 250kHz to 1MHz and can be synchronized to an external clock.

Applications

* Automotive Systems

* Telecom and Industrial Power Supplies

* Point of Load Applications

* Wide VIN Range: 4.5V to 38V

* Line Feedforward Compensation

* Low Minimum On-Time: tON(MIN) < 30ns

* Powerful On-board MOSFET Drivers

* Leading Edge Modulation Voltage Mode Control

* ±0.75%, 0.6V Reference Voltage Accuracy Over Temperature

* VOUT Range: 0.6V to 0.8VIN

* Programmable, Cycle-by-Cycle Peak Current Limit

* Sense Resistor or RDS(ON) Current Sensing

* Programmable Soft-Start

* Synchronizable Fixed Frequency from 250kHz to 1MHz

* Selectable Pulse-Skipping or Forced Continuous Modes of Operation

* Low Shutdown Current: 14μA Typical

* Thermally Enhanced 16-Lead MSOP and 3mm × 3mm QFN Packages

Elecena nie prowadzi sprzedaży elementów elektronicznych, ani w niej nie pośredniczy.

Produkt pochodzi z oferty sklepu