elecena.pl

36V Battery Charger and Power Backup Manager

Analog Devices

36V Battery Charger and Power Backup Manager RSS Sample
  • Darmowa próbka
MPN:
LTC4091
Producent:
ANALOG DEVICES
Dodany do bazy:
Ostatnio widziany:
Zmiana ceny:
-100% (20.01.2025)
Poprzednia cena:
3.89

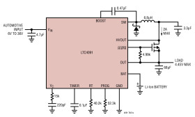
The LTC4091 is a 36V Li-Ion battery charger and power backup manager. The integrated step-down switching regulator charges a battery from a primary power source while providing power to the load. If primary power is lost, the load is seamlessly transitioned to the backup Li-ion/polymer battery. To protect sensitive downstream loads, the maximum output voltage is 4.45V.

The LTC4091 provides an adaptive output that tracks the battery voltage for high efficiency charging. The charge current is programmable and an end-of-charge status output (CHRG) indicates full charge. Also featured is a termination timer and an NTC thermistor input used to monitor battery temperature while charging.

During backup, an internal 75mΩ ideal diode connects the battery to the load. An optional external ideal diode FET driver is available to reduce the voltage drop even further. 4.1V or 4.2V battery charge voltages can be selected.

Applications

* Fleet and Asset Tracking

* Automotive GPS Data Loggers

* Automotive Telematics Systems

* Battery Backup Systems

* Seamless Transition Between Primary Power Source and Li-Ion Battery

* 2A High Voltage Step-Down Regulator with Adaptive Output Control

* Internal 75mΩ Ideal Diode Plus Optional External Ideal Diode Controller Provides Low Loss PowerPath™ When Primary Supply Not Present

* Wide Input Voltage Range: 6V to 36V (60V Abs Max)

* 4.45V Max Output Voltage

* Full Featured Li-Ion Battery Charger

* Pin Selectable 4.1V and 4.2V Charge Voltage Options

* Thermally Enhanced Low Profile (0.75mm) 6mm × 3mm 22-Lead DFN Package

Elecena nie prowadzi sprzedaży elementów elektronicznych, ani w niej nie pośredniczy.

Produkt pochodzi z oferty sklepu