elecena.pl

2-Phase, Dual Output Synchronous Boost Controller

Analog Devices

2-Phase, Dual Output Synchronous Boost Controller RSS Sample
  • Darmowa próbka
MPN:
LTC3788-1
Producent:
ANALOG DEVICES
Dodany do bazy:
Ostatnio widziany:
Zmiana ceny:
-100% (22.01.2025)
Poprzednia cena:
4.23

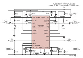
The LTC3788-1 is a high performance 2-phase dual synchronous boost converter controller that drives all N-channel power MOSFETs. Synchronous rectification increases efficiency, reduces power losses and eases thermal requirements, allowing the LTC3788-1 to be used in high power boost applications.

A constant-frequency current mode architecture allows a phase-lockable frequency of up to 850kHz. OPTI-LOOP compensation allows the transient response to be optimized over a wide range of output capacitance and ESR values. The LTC3788-1 features a precision 1.2V reference and a power good output indicator. A 4.5V to 38V input supply range encompasses a wide range of system architectures and battery chemistries.

Independent SS pins for each controller ramp the output voltages during start-up. The PLLIN/MODE pin selects among Burst Mode operation, pulse-skipping mode or continuous inductor current mode at light loads.

For a leadless 32-pin QFN package with additional features of adjustable current limit, clock out, phase modulation and two PGOOD outputs, see the LTC3788 data sheet.

CLKOUT/PHASMD

Adjustable Current Sense

Power Good

Package

LTC3788

Yes

Yes

2

5 × 5 QFN-32

LTC3788-1

No

No

1

SSOP-28

Applications

* Industrial

* Automotive

* Medical

* Military

* Synchronous Operation for Highest Efficiency and Reduced Heat Dissipation

* Wide Input Range: 4.5V to 38V (40V Abs Max) and Operates Down to 2.5V After Start-Up

* Output Voltages Up to 60V

* ±1% 1.2V Reference Voltage

* RSENSE or Inductor DCR Current Sensing

* 100% Duty Cycle Capability for Synchronous MOSFET

* Low Quiescent Current: 125μA

Elecena nie prowadzi sprzedaży elementów elektronicznych, ani w niej nie pośredniczy.

Produkt pochodzi z oferty sklepu