elecena.pl

3 81.33 PLN 81.68 PLN
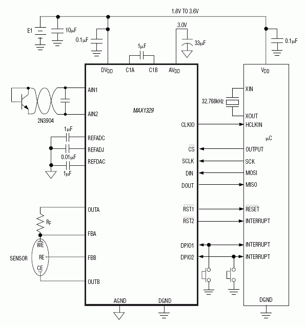
  1. 12-/16-Bit DAS with ADC, DACs, DPIOs, APIOs, Reference, Voltage Monitors, and Temp Sensor Sample
    Do sklepu »

    12-/16-Bit DAS with ADC, DACs, DPIOs, APIOs, Reference, Voltage Monitors, and Temp Sensor

    ... V to 8V/V. The MAX1329/MAX1330 operate from a 1 ...
    • Darmowa próbka
    Sklep:
    Analog Devices
    Producent:
    ANALOG DEVICES
    MPN:
    MAX1329
    Dodany:
    Zmiana ceny:
    -100%
  2. Ceny od 50 zł
  3. 81.33
    Do sklepu »

    MAX1329BETL

    UKŁAD SCALONY DATA ACQUISITION ADCS/DACS - 12-BIT ...
    Sklep:
    Elektronik-Service
    Producent:
    MAXIM INTEGRATED PRODUCTS INC.
    MPN:
    IMP-160167
    Dodany:
  4. 81.68
    Do sklepu »

    MAX1329BETL

    UKŁAD SCALONY ADC 14BIT 2CH 455KSPS 48LQFP
    Sklep:
    Elektronik-Service
    Producent:
    MAXIM INTEGRATED PRODUCTS INC.
    MPN:
    IMP-160166
    Obudowa:
    LQFP48
    Dodany: