elecena.pl

2 0.00 PLN 0.00 PLN
  1. Current-Mode PWM Controllers with Programmable Switching Frequency Sample
    Do sklepu »

    Current-Mode PWM Controllers with Programmable Switching Frequency

    ... 23.6V for startup. The MAX17499 does not have the ...
    • Darmowa próbka
    Sklep:
    Analog Devices
    Producent:
    ANALOG DEVICES
    MPN:
    MAX17499
    Dodany:
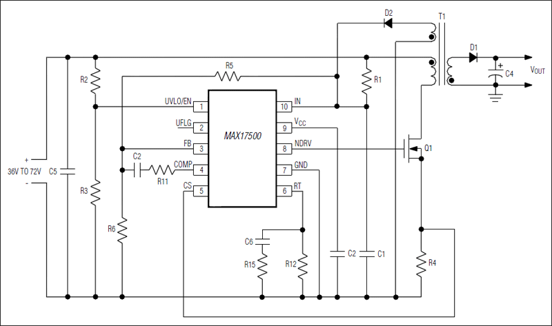
  2. Current-Mode PWM Controllers with Programmable Switching Frequency Sample
    Do sklepu »

    Current-Mode PWM Controllers with Programmable Switching Frequency

    ... 23.6V for startup. The MAX17499 does not have the ...
    • Darmowa próbka
    Sklep:
    Analog Devices
    Producent:
    ANALOG DEVICES
    MPN:
    MAX17500
    Dodany:
    Zmiana ceny:
    -100%