elecena.pl

1 0.00 PLN 0.00 PLN
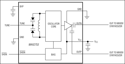
  1. 2.4GHz, Monolithic Voltage-Controlled Oscillator with Differential Outputs Sample
    Do sklepu »

    2.4GHz, Monolithic Voltage-Controlled Oscillator with Differential Outputs

    ... for the VCO. The MAX2753 also provides a digitally ...
    • Darmowa próbka
    Sklep:
    Analog Devices
    Producent:
    ANALOG DEVICES
    MPN:
    MAX2753
    Dodany: