elecena.pl

1 0.00 PLN 0.00 PLN
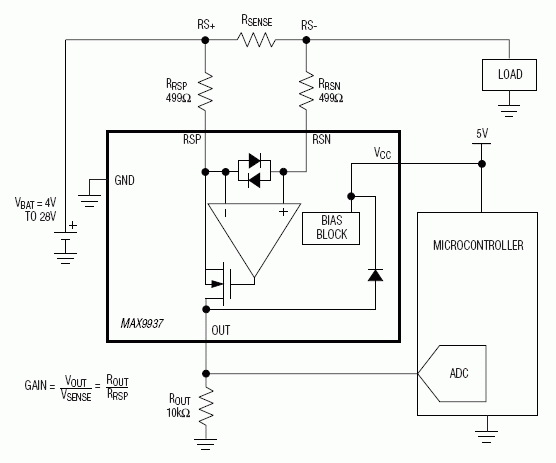
  1. Automotive Current-Sense Amplifier with Reverse-Battery Protection Sample
    Do sklepu »

    Automotive Current-Sense Amplifier with Reverse-Battery Protection

    ... µV/°C (typ). The MAX9937 is available in a 5 ...
    • Darmowa próbka
    Sklep:
    Analog Devices
    Producent:
    ANALOG DEVICES
    MPN:
    MAX9937
    Obudowa:
    SC70
    Dodany: