elecena.pl

Single-Channel, 1024-Position, Digital Rheostat with SPI interface and 50-TP Memory

Analog Devices

Single-Channel, 1024-Position, Digital Rheostat with SPI interface and 50-TP Memory RSS Sample
  • Darmowa próbka
MPN:
AD5174
Producent:
ANALOG DEVICES
Dodany do bazy:
Ostatnio widziany:
Zmiana ceny:
-100% (18.01.2025)
Poprzednia cena:
1.71

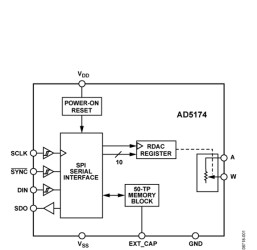
The AD5174 is a single-channel, 1024-position digital rheostat that combines industry leading variable resistor performance with nonvolatile memory (NVM) in a compact package.

This device supports both dual-supply operation at ±2.5 V to ±2.75 V and single-supply operation at 2.7 V to 5.5 V and offers 50-times programmable (50-TP) memory.

The AD5174 device wiper settings are controllable through the SPI digital interface. Unlimited adjustments are allowed before programming the resistance value into the 50-TP memory. The AD5174 does not require any external voltage supply to facilitate fuse blow and there are 50 opportunities for permanent programming. During 50-TP activation, a permanent blow fuse command freezes the resistance position (analogous to placing epoxy on a mechanical trimmer).

The AD5174 is available in a 3 mm × 3 mm 10-lead LFCSP package and in a 10-lead MSOP package. The part is guaranteed to operate over the extended industrial temperature range of −40°C to +125°C.

Applications

* Mechanical rheostat replacements

* Op-amp: variable gain control

* Instrumentation: gain, offset adjustment

* Programmable voltage-to-current conversions

* Programmable filters, delays, time constants

* Programmable power supply

* Sensor calibration

* Single-channel, 1024-position resolution

* 10 kΩ nominal resistance

* 50-times programmable (50-TP) wiper memory

* Rheostat mode temperature coefficient: 35 ppm/°C

* 2.7 V to 5.5 V single-supply operation

* ±2.5 V to ±2.75 V dual-supply

operation for ac or bipolar operations

Elecena nie prowadzi sprzedaży elementów elektronicznych, ani w niej nie pośredniczy.

Produkt pochodzi z oferty sklepu