6-A, 5.5-V Input step-down power module with PG, MODE, and VSEL options
Texas Instruments
RSS
Sample
- Darmowa próbka
- MPN:
- TPSM82480
- Producent:
- TEXAS INSTRUMENTS
- Dodany do bazy:
- Ostatnio widziany:
Sugerowane produkty dla in100
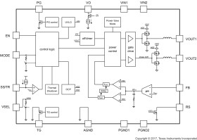
The TPSM82480 is a synchronous step-down DC-DC converter module for low profile point-of-load power supplies. The input voltage range of 2.4 V to 5.5 V enables operation from typical 3.3-V or 5-V interface supplies as well as from backup circuits dropping down as low as 2.4 V.
The output current is up to 6 A continuously provided by two phases of 3 A each, which run out-of-phase, reducing pulse current noise significantly.
The TPSM82480 provides an automatically entered power save mode to maintain high efficiency down to very light loads. This incorporates an automatic phase adding and shedding feature using both or only one phase according to the actual load. The power save mode can be switched off using the MODE feature.
The device offers a power good signal and an adjustable soft-start period. Also, the device features a thermal good signal to indicate excessive internal temperature. The output voltage can be changed to a preselected value by VSEL pin. TPSM82480 is able to operate in 100% duty cycle mode.
Elecena nie prowadzi sprzedaży elementów elektronicznych, ani w niej nie pośredniczy.
Produkt pochodzi z oferty sklepu Texas Instruments