elecena.pl

Dual 2.6A, 2.5V to 5.5V, Ideal Diodes in 3mm × 3mm DFN

Analog Devices

Dual 2.6A, 2.5V to 5.5V, Ideal Diodes in 3mm × 3mm DFN RSS Sample
  • Darmowa próbka
MPN:
LTC4413
Producent:
ANALOG DEVICES
Dodany do bazy:
Ostatnio widziany:
Zmiana ceny:
-100% (19.01.2025)
Poprzednia cena:
2.92

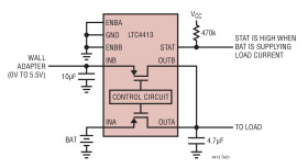
The LTC4413 contains two monolithic ideal diodes, each capable of supplying up to 2.6A from input voltages between 2.5V and 5.5V. Each ideal diode uses a 100mΩ P-channel MOSFET that independently connects INA to OUTA and INB to OUTB. During normal forward operation the voltage drop across each of these diodes is regulated to as low as 28mV. Quiescent current is less than 40μA for diode currents up to 1A. If either of the output voltages exceeds its respective input voltages, that MOSFET is turned off and less than 1μA of reverse current will flow from OUT to IN. Maximum forward current in each MOSFET is limited to a constant 2.6A and internal thermal limiting circuits protect the part during fault conditions.

Two active-high control pins independently turn off the two ideal diodes contained within the LTC4413, controlling the operation mode as described by Table 1. When the selected channel is reverse biased, or the LTC4413 is put into low power standby, a status signal indicates this condition with a low voltage.

A 9μA open-drain STAT pin is used to indicate conduction status. When terminated to a positive supply through a 470k resistor, the STAT pin can be used to indicate that the selected diode is conducting with a high voltage. This signal can also be used to drive an auxiliary P-channel MOSFET power switch to control a third alternate power source when the LTC4413 is not conducting forward current.

The LTC4413 is housed in a 10-lead DFN package.

Features

LTC4413

Lower Iq

LTC4413-1

Lower Vfwd, Faster Response, Higher Iq

LTC4413-2

Lower Vfwd, Faster Response, Higher Iq, 13V (max) OVP

Applications

* Battery and Wall Adapter Diode ORing in Handheld Products

* Backup Battery Diode ORing

* Power Switching

* USB Peripherals

* Uninterruptable Supplies

* 2-Channel Ideal Diode ORing or Load Sharing

* Low Loss Replacement for ORing Diodes

* Low Forward On-Resistance (100mΩ Max at 3.6V)

* Low Reverse Leakage Current (1μA Max)

* Small Regulated Forward Voltage (28mV Typ)

* 2.5V to 5.5V Operating Range

* 2.6A Maximum Forward Current

* Internal Current Limit and Thermal Protection

* Slow Turn-On/Off to Protect Against Inductive Source Impedance-Induced Voltage Spiking

* Ultralow Quiescent Current Consumption, Low Power Alternative to the LTC4413-1

* Status Output to Indicate if Selected Channel is Conducting

* Programmable Channel On/Off

* Low Profile (0.75mm) 10-Lead 3mm × 3mm DFN Package

Elecena nie prowadzi sprzedaży elementów elektronicznych, ani w niej nie pośredniczy.

Produkt pochodzi z oferty sklepu