3.5V to 36V, 6A Synchronous Step-Down Voltage Converter
Texas Instruments
RSS
Sample
- Darmowa próbka
- MPN:
- LM73606
- Producent:
- TEXAS INSTRUMENTS
- Dodany do bazy:
- Ostatnio widziany:
Sugerowane produkty dla lm73605
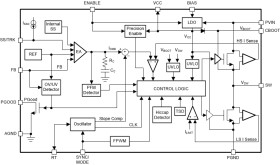
The LM73605 and LM73606 family of devices are easy-to-use synchronous step-down DC/DC converters capable of driving up to 5 A or 6 A of load current from a supply voltage ranging from 3.5 V to 36 V. The LM73605 and LM73606 provide exceptional efficiency and output accuracy in a very small solution size. Peak current-mode control is employed. Additional features such as adjustable switching frequency, synchronization to an external clock, power-good flag, precision enable, adjustable soft start, and tracking provide both flexible and easy-to-use solutions for a wide range of applications. Automatic frequency foldback at light load improves efficiency over the entire load range. Protection features include thermal shutdown, cycle-by-cycle current limiting, and short-circuit protection. The devices are pin-to-pin compatible for easy current scaling. The new product, LM61460-Q1, offers higher efficiency, lower stand-by quiescent current, and improved EMI performance. See the device comparison table to compare specifications. Start a Webench design with LM61460-Q1. Use the LMZM33606 module for faster time to market.
Elecena nie prowadzi sprzedaży elementów elektronicznych, ani w niej nie pośredniczy.
Produkt pochodzi z oferty sklepu Texas Instruments