2.6-W, mono, analog input Class-D audio amplifier with selectable gain & EMI suppression
Texas Instruments
RSS
Sample
- Darmowa próbka
- MPN:
- LM48312
- Producent:
- TEXAS INSTRUMENTS
- Dodany do bazy:
- Ostatnio widziany:
Sugerowane produkty dla lm48312
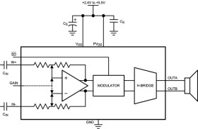
The LM48312 is a single supply, high efficiency, mono, 2.6W, filterless switching audio amplifier. The LM48312 features TI’s Enhanced Emissions Suppression (E2S) system, that features a unique patented ultra low EMI, spread spectrum, PWM architecture, that significantly reduces RF emissions while preserving audio quality and efficiency. The E2S system improves battery life, reduces external component count, board area consumption, and system cost, simplifying design.
The LM48312 is designed to meet the demands of portable multimedia devices. Operating from a single 5V supply, the device is capable of delivering 2.6W of continuous output power to a 4Ω load with less than 10% THD+N. Flexible power supply requirements allow operation from 2.4V to 5.5V. The LM48312 features both a spread spectrum modulation scheme, and an advanced, patented edge rate control (ERC) architecture that significantly reduces emissions, while maintaining high quality audio reproduction (THD+N = 0.03%) and high efficiency (η = 88%).
The LM48312 features high efficiency compared to conventional Class AB amplifiers, and other low EMI Class D amplifiers. When driving an 8Ω speaker from a 5V supply, the device operates with 88% efficiency at PO = 1W. The LM48312 features five gain settings, selected through a single logic input, further reducing solution size. A low power shutdown mode reduces supply current consumption to 0.01µA.
Advanced output short circuit protection with auto-recovery prevents the device from being damaged during fault conditions. Superior click and pop suppression eliminates audible transients on power-up/down and during shutdown.
Elecena nie prowadzi sprzedaży elementów elektronicznych, ani w niej nie pośredniczy.
Produkt pochodzi z oferty sklepu Texas Instruments