elecena.pl

Mono, analog input, ceramic speaker driver with integrated 30-V Class-H boost

Texas Instruments

Mono, analog input, ceramic speaker driver with integrated 30-V Class-H boost RSS Sample
  • Darmowa próbka
MPN:
LM48580
Producent:
TEXAS INSTRUMENTS
Dodany do bazy:
Ostatnio widziany:

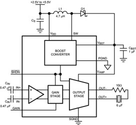
The LM48580 is a fully differential, high voltage driver for piezo actuators and ceramic speakers for portable multi-media devices. Part of TI’s Powerwise™ product line, the LM48580 Class H architecture offers significant power savings compared to traditional Class AB amplifiers. The device provides 30VP-P output drive while consuming just 15mW of quiescent power.

The LM48580 is a single supply driver with an integrated boost converter which allows the device to deliver 30VP-P from a single 3.6V supply.

The LM48580 has three pin-programmable gain settings and a low power Shutdown mode that reduces quiescent current consumption to 0.1µA. The LM48580 is available in an ultra-small 12-bump DSBGA package.

Elecena nie prowadzi sprzedaży elementów elektronicznych, ani w niej nie pośredniczy.

Produkt pochodzi z oferty sklepu