elecena.pl

1A SIMPLE SWITCHER Power Module with 42V Maximum Input Voltage for Military and Rugged App

Texas Instruments

1A SIMPLE SWITCHER Power Module with 42V Maximum Input Voltage for Military and Rugged App RSS Sample
  • Darmowa próbka
MPN:
LMZ14201EXT
Producent:
TEXAS INSTRUMENTS
Dodany do bazy:
Ostatnio widziany:

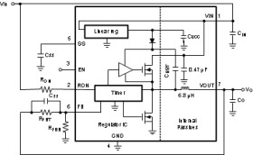
The LMZ14201EXT SIMPLE SWITCHER® power module is an easy-to-use step-down DC-DC solution capable of driving up to 1-A load with exceptional power conversion efficiency, line and load regulation, and output accuracy. The LMZ14201EXT is available in an innovative package that enhances thermal performance and the device allows for hand or machine soldering.

The LMZ14201EXT can accept an input voltage rail between 6 V and 42 V and can deliver an adjustable and highly accurate output voltage as low as 0.8 V. The LMZ14201EXT only requires three external resistors and four external capacitors to complete the power solution. The LMZ14201EXT is a reliable and robust design with the following protection features: thermal shutdown, input undervoltage lockout, output overvoltage protection, short-circuit protection, output current limit, and allows startup into a prebiased output. A single resistor adjusts the switching frequency up to 1 MHz.

Elecena nie prowadzi sprzedaży elementów elektronicznych, ani w niej nie pośredniczy.

Produkt pochodzi z oferty sklepu