elecena.pl

6 GHz RMS Power Detector with Digital Output

Analog Devices

6 GHz RMS Power Detector with Digital Output RSS Sample
  • Darmowa próbka
MPN:
LTC5587
Producent:
ANALOG DEVICES
Dodany do bazy:
Ostatnio widziany:
Zmiana ceny:
-100% (18.01.2025)
Poprzednia cena:
6.43

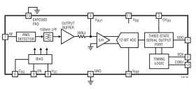
The LTC5587 is a 10MHz to 6GHz, low power monolithic precision RMS power detector with an integrated 12-bit serial analog-to-digital converter (ADC). The RMS detector uses a proprietary technique to accurately measure the RF power of modulated signals with crest-factor as high as 12dB. For an input frequency of 2.14GHz the detection range is from –34dBm to 6dBm. The serial digital output of the detector is a 12-bit word value that is directly proportional to the RF signal power measured in dBm. The LTC5587 is suitable for precision power measurement for a wide variety of RF standards, including LTE, WiMAX, W-CDMA, TD-SCDMA, CDMA, CDMA2000, EDGE, GSM, etc. The DC output of the detector is connected in series with an on-chip 300Ω resistor to the analog output pin (VOUT). This enables further filtering of the output modulation ripple using an off-chip capacitor before analog-to-digital conversion. The ADC features include no data latency, no missing codes, and a sampling rate of up to 500ksps. A dedicated external reference pin (VREF) can be tied to VDD or other suitable low-impedance voltage reference to set the ADC full-scale input voltage range. The ADC also features an automatic power down after each conversion making the LTC5587 ideal for low-power applications.

Applications

* LTE, WiMAX, W-CDMA, TD-SCDMA, CDMA, CDMA2000, EDGE, GSM

* Pico-Cells, Femto-Cells RF Power Control

* Wireless Repeaters

* CATV/DVB Transmitters

* MIMO Wireless Access Points

* Portable RMS Power Measurement

* Antenna Monitor

* Frequency Range: 10MHz to 6GHz

* Accurate Power Measurement of High Crest Factor (Up to 12dB) Waveforms

* 40dB Log Linear Dynamic Range

* Exceptional Accuracy Over Temperature

* Single-Ended RF Input

* 0.014dB/Bit (12-Bit) ADC Resolution (VREF = 1.8V)

* ADC Sample Rate Up to 500ksps

* SPI/MICROWIRE Serial I/O

* Compatible with 1V to 3.6V Digital Logic

* Fast Response Time: 1μs Rise, 8μs Fall

* Low Power: 3mA at 3.3V and 500ksps

* Small 3mm × 3mm 12-pin DFN Package

Elecena nie prowadzi sprzedaży elementów elektronicznych, ani w niej nie pośredniczy.

Produkt pochodzi z oferty sklepu