elecena.pl

Digital Controller for Isolated Power Supply Applications

Analog Devices

Digital Controller for Isolated Power Supply Applications RSS Sample
  • Darmowa próbka
MPN:
ADP1043A
Producent:
ANALOG DEVICES
Dodany do bazy:
Ostatnio widziany:
Zmiana ceny:
-100% (22.01.2025)
Poprzednia cena:
5.46

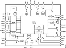
The ADP1043A is a secondary side power supply controller IC designed to provide all the functions that are typically needed in an ac-to-dc or isolated dc-to-dc control application.

The ADP1043A is optimized for minimal component count, maximum flexibility, and minimum design time. Features include remote voltage sense, local voltage sense, primary and secondary side current sense, pulse-width modulation (PWM) generation, and hot-swap sense and control. The control loop is digital with an integrated programmable digital filter. Protection features include current limiting, ac sense, undervoltage lockout (UVLO), and overvoltage protection (OVP).

The built-in EEPROM provides extensive programming of the integrated loop filter, PWM signal timing, inrush current, and soft start timing and sequencing. Reliability is improved through a built-in checksum and redundancy of critical circuits.

A comprehensive GUI is provided for easy design of loop filter characteristics and programming of the safety features. The industry-standard I2C bus provides access to the many monitoring and system test functions.

The ADP1043A is available in a 32-lead LFCSP and operates from a single 3.3 V supply.

Applications

* AC-to-DC power supplies

* Isolated dc-to-dc power supplies

* Redundant power supplies

* Parallel power supplies

* Server, storage, network, and communications infrastructure

* Integrates all typical controller functions

* Digital control loop

* Remote and local voltage sense

* Primary and secondary side current sense

* PWM control

* Synchronous rectifier control

* Current sharing

* Integrated programmable loop filter

* I2C interface

* Extensive fault detection and protection

* Extensive programming

* Fast calibration

* EEPROM

* Standalone or microcontroller control

Elecena nie prowadzi sprzedaży elementów elektronicznych, ani w niej nie pośredniczy.

Produkt pochodzi z oferty sklepu