elecena.pl

Precision Triple Supply Monitor with Power-Fail Comparator

Analog Devices

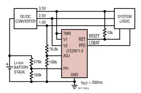
The LTC2911 is a low power, high accuracy triple supply monitor with a power-fail comparator. Reset timeout may be selected with an external capacitor or set to an internally generated 200ms.

The V1 pin monitors a 3.3V supply. The V2 pin monitors a 5V, 2.5V, 1.8V, 1.2V or adjustable supply. A third adjustable input has a nominal 0.5V threshold allowing a resistive divider to configure its threshold. All three comparators feature a tight 1.5% threshold accuracy over the entire operating temperature range while a glitch filter ensures reliable reset operation.

A spare comparator can be configured to provide early warning of a low voltage condition. It causes the PFO output to pull low when the voltage of the PFI input falls below 0.5V, allowing the power-fail threshold to be configured with a resistive divider. A latch feature on the TMR pin allows the RST output to be latched to prevent system resets, simplifying margin testing.

Applications

* Network Servers

* Desktop and Notebook Computers

* Automotive and Industrial Electronics

* Ultralow Voltage Reset: VCC = 0.5V Guaranteed

* Monitors Three Inputs Simultaneously:

* 3.3V, 5V, ADJ (LTC2911-1)

* 3.3V, 2.5V, ADJ (LTC2911-2)

* 3.3V, 1.8V, ADJ (LTC2911-3)

* 3.3V, 1.2V, ADJ (LTC2911-4)

* 3.3V, ADJ, ADJ (LTC2911-5)

* ±1.5% Threshold Accuracy

* Power-Fail Monitor

* RST State Can Be Held for Margining

* Low Supply Current: 30μA Typical

* Input Glitch Immunity

* Adjustable Reset Timeout Period

* Selectable Internal Timeout Saves Components

* Space Saving 8-Lead TSOT-23 and 3mm × 2mm DFN Packages

Elecena nie prowadzi sprzedaży elementów elektronicznych, ani w niej nie pośredniczy.

Produkt pochodzi z oferty sklepu