elecena.pl

8-Bit, 2-Ch, Serial I/O CMOS A/D Converters with Multiplexer and Sample/Hold Function

Texas Instruments

8-Bit, 2-Ch, Serial I/O CMOS A/D Converters with Multiplexer and Sample/Hold Function RSS Sample
  • Darmowa próbka
MPN:
ADC08832
Producent:
TEXAS INSTRUMENTS
Dodany do bazy:
Ostatnio widziany:

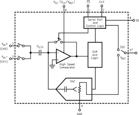
The ADC08831/ADC08832 are 8-bit successive approximation Analog to Digital converters with 3-wire serial interfaces and a configurable input multiplexer for 2 channels. The serial I/O will interface to COPSfamily of micro-controllers, PLD's, microprocessors, DSP's, or shift registers. The serial I/O is configured to comply with the MICROWIRE serial data exchange standard.

To minimize total power consumption, the ADC08831/ADC08832 automatically go into low power mode whenever they are not performing conversions.

A track/hold function allows the analog voltage at the positive input to vary during the actual A/D conversion.

The analog inputs can be configured to operate in various combinations of single-ended, differential, or pseudo-differential modes. The voltage reference input can be adjusted to allow encoding of small analog voltage spans to the full 8-bits of resolution.

Elecena nie prowadzi sprzedaży elementów elektronicznych, ani w niej nie pośredniczy.

Produkt pochodzi z oferty sklepu