Dual 12-Bit, 50 kSPS to 200 kSPS, Simultaneous Sampling A/D Converter
Texas Instruments
RSS
Sample
- Darmowa próbka
- MPN:
- ADC122S625
- Producent:
- TEXAS INSTRUMENTS
- Dodany do bazy:
- Ostatnio widziany:
Sugerowane produkty dla at200
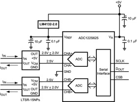
The ADC122S625 is a dual 12-bit, 50 kSPS to 200 kSPS simultaneous sampling Analog-to-Digital (A/D) converter. The analog inputs on both channels are sampled simultaneously to preserve their relative phase information to each other. The converter is based on a successive-approximation register architecture where the differential nature of the analog inputs is maintained from the internal track-and-hold circuits throughout the A/D converter to provide excellent common-mode signal rejection. The ADC122S625 features an external reference that can be varied from 1.0V to VA.
The ADC122S625's serial data output is binary 2's complement and is compatible with several standards, such as SPI™, QSPI™, MICROWIRE™, and many common DSP serial interfaces. The serial clock (SCLK) and chip select bar (CS) are shared by both channels.
Operating from a single 5V analog supply and a reference voltage of 2.5V, the total power consumption while operating at 200 kSPS is typically 8.6 mW. With the ADC122S625 operating in power-down mode, the power consumption reduces to 2.6 µW. The differential input, low power consumption, and small size make the ADC122S625 ideal for direct connection to sensors in motor control applications.
Operation is specified over the industrial temperature range of −40°C to +105°C and clock rates of 1.6 MHz to 6.4 MHz. The ADC122S625 is available in a 10-lead VSSOP package.
Elecena nie prowadzi sprzedaży elementów elektronicznych, ani w niej nie pośredniczy.
Produkt pochodzi z oferty sklepu Texas Instruments