elecena.pl

2.9-V to 18-V, emulated peak current mode buck controller

Texas Instruments

2.9-V to 18-V, emulated peak current mode buck controller RSS Sample
  • Darmowa próbka
MPN:
LM3495
Producent:
TEXAS INSTRUMENTS
Dodany do bazy:
Ostatnio widziany:

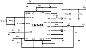
The LM3495 is a PWM buck regulator which implements a unique emulated peak current mode control. This control method eliminates the switching noise which typically limits current mode operation at extremely short duty cycles and high operating frequency. The switching frequency is programmable between 200 kHz and 1.5 MHz, and can also be synchronized to an external clock. The LM3495 is also very fault tolerant with both switch node short, hiccup mode, and adaptive duty cycle limit protection. A 0.6V 1% reference and glitch free pre-biased start-up ensure the most demanding digital loads operate reliably. Internal soft start and the ability to track the output of another supply make the LM3495 versatile and efficient.

Elecena nie prowadzi sprzedaży elementów elektronicznych, ani w niej nie pośredniczy.

Produkt pochodzi z oferty sklepu