elecena.pl

11-W, stereo, 9- to 32-V, analog input Class-AB audio amplifier

Texas Instruments

11-W, stereo, 9- to 32-V, analog input Class-AB audio amplifier RSS Sample
  • Darmowa próbka
MPN:
LM4752
Producent:
TEXAS INSTRUMENTS
Dodany do bazy:
Ostatnio widziany:

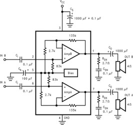
The LM4752 is a stereo audio amplifier capable of delivering 11W per channel of continuous average output power to a 4Ω load, or 7W per channel into 8Ω using a single 24V supply at 10% THD+N.

The LM4752 is specifically designed for single supply operation and a low external component count. The gain and bias resistors are integrated on chip, resulting in a 11W stereo amplifier in a compact 7 pin TO-220 package. High output power levels at both 20V and 24V supplies and low external component count offer high value for compact stereo and TV applications. A simple mute function can be implemented with the addition of a few external components.

Elecena nie prowadzi sprzedaży elementów elektronicznych, ani w niej nie pośredniczy.

Produkt pochodzi z oferty sklepu