elecena.pl

1-W, mono, analog input Class-AB audio amplifier with headphone sense

Texas Instruments

1-W, mono, analog input Class-AB audio amplifier with headphone sense RSS Sample
  • Darmowa próbka
MPN:
LM4860
Producent:
TEXAS INSTRUMENTS
Dodany do bazy:
Ostatnio widziany:

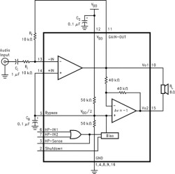
The LM4860 is a bridge-connected audio power amplifier capable of delivering 1W of continuous average power to an 8Ω load with less than 1% THD+N over the audio spectrum from a 5V power supply.

Boomer audio power amplifiers were designed specifically to provide high quality output power with a minimal amount of external components using surface mount packaging. Since the LM4860 does not require output coupling capacitors, bootstrap capacitors or snubber networks, it is optimally suited for low-power portable systems.

The LM4860 features an externally controlled, low-power consumption shutdown mode, as well as an internal thermal shutdown protection mechanism. It also includes two headphone control inputs and a headphone sense output for external monitoring.

The unity-gain stable LM4860 can be configured by external gain setting resistors for differential gains of up to 10 without the use of external compensation components. Higher gains may be achieved with suitable compensation.

Elecena nie prowadzi sprzedaży elementów elektronicznych, ani w niej nie pośredniczy.

Produkt pochodzi z oferty sklepu