elecena.pl

I2C 1cell 6A Three-Level buck battery charger for Parallel Charging Applications

Texas Instruments

I2C 1cell 6A Three-Level buck battery charger for Parallel Charging Applications RSS Sample
  • Darmowa próbka
MPN:
BQ25910
Producent:
TEXAS INSTRUMENTS
Dodany do bazy:
Ostatnio widziany:

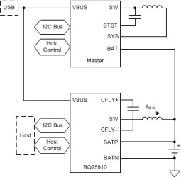
The BQ25910 is an integrated three-level switch-mode parallel battery charge management device for single cell Li-ion and Li-polymer batteries. Utilization of the three-level converter maintains highest switch-mode operation efficiency while reducing solution footprint and increasing power density. The device supports fast charging with high input voltage for a wide range of portable devices. The solution integrates reverse-blocking FET (QBLK), and four switching FETs (QHSA, QHSB, QLSB, QLSA). The I2C serial interface with charging and system settings makes the device a truly flexible solution.

Elecena nie prowadzi sprzedaży elementów elektronicznych, ani w niej nie pośredniczy.

Produkt pochodzi z oferty sklepu