1.35-W, stereo, analog input Class-AB audio amplifier with no-clip noise gate
Texas Instruments
RSS
Sample
- Darmowa próbka
- MPN:
- LM49153
- Producent:
- TEXAS INSTRUMENTS
- Dodany do bazy:
- Ostatnio widziany:
Sugerowane produkty dla lm49153
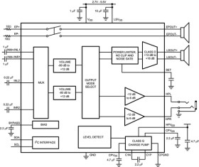
The LM49153 is a fully integrated audio subsystem designed for portable handheld applications such as cellular phones. Part of Texas Instruments' PowerWise family of products, the LM49153 combines an earpiece switch, a high efficiency 25mW class G headphone amplifier, and a high efficiency 1.35W class D loudspeaker into a single device.
The headphone amplifiers feature Texas Instruments' class G ground referenced architecture that creates a ground-referenced output with dynamic supply rails for optimum efficiency. The class D amplifier features an ALC (Automatic Level Control) with a noise gate that provides both no-clip and speaker protection.
Mode selection, shutdown control, and volume are controlled through an I2C compatible interface.
Click and pop suppression eliminates audible transients on power-up/down and during shutdown. The LM49153 is available in an ultra-small 25-bump 0.4mm pitch DSBGA package (2.30mm x 2.42mm).
Elecena nie prowadzi sprzedaży elementów elektronicznych, ani w niej nie pośredniczy.
Produkt pochodzi z oferty sklepu Texas Instruments