elecena.pl

Current Mode PWM Controller

Analog Devices

Current Mode PWM Controller RSS Sample
  • Darmowa próbka
MPN:
LT3846
Producent:
ANALOG DEVICES
Dodany do bazy:
Ostatnio widziany:

OBSOLETE: For Information Purposes Only. Contact Analog Devices for Potential Replacement.

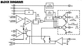
The LT1846 family of control ICs contains all necessary circuitry to implement fixed frequency, fixed output voltage, current mode control schemes. Current mode control loops are easy to design and compensate, and provide superior transient line regulation, inherent pulse-by-pulse current limiting, and automatic symmetry correction for push-pull converters. In addition, the LT1846 has built-in undervoltage lockout with hysteresis to prevent oscillations near the threshold, soft-start capability, and can be shut down instantaneously by an external logic level. Internal logic prevents double-pulsing and output overlap.

The oscillator circuitry of the LT1846 allows the user to adjust output deadtime as well as frequency and also provides a bidirectional sync pin to allow paralleling power modules.

Both the internal error amplifier and current sense amplifiers operate over a wide common-mode range to allow design flexibility. The dual outputs provide active pull up/pull down, ideal for driving bipolar or FET switches. The internal reference regulator provides excellent stability for changes in line, load, and temperature. The LT1846 outputs are low in the off state while the LT1847 outputs are high in the off state.

Applications

* Switching Power Supplies

* Motor Speed Control

* Power Converters

* Automatic Feed-Forward Compensation

* Programmable Pulse-by-Pulse Current Limiting

* ±1% Bandgap Reference

* Undervoltage Lockout

* External Shutdown

Elecena nie prowadzi sprzedaży elementów elektronicznych, ani w niej nie pośredniczy.

Produkt pochodzi z oferty sklepu