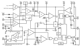
Power Factor and PWM Controller (Voltage Mode)
Analog Devices
RSS
Sample
- Darmowa próbka
- MPN:
- LT1508
- Producent:
- ANALOG DEVICES
- Dodany do bazy:
- Ostatnio widziany:
Sugerowane produkty dla lt1508
OBSOLETE: For Information Purposes Only. Contact Analog Devices for Potential Replacement.
The LT1508 is a complete solution for universal off-line switching power supplies utilizing active power factor correction. The PFC section is identical to the LT1248 PFC controller except the EN/SYNC pin is removed because PFC and PWM are synchronized internally.
The voltage mode PWM section (LT1509 is the current mode counterpart) contains all the primary side functions to convert the PFC preregulated high voltage output to an isolated low voltage output. The PWM duty cycle is internally limited to 47% (maximum 50%) to prevent transformer saturation. PWM soft start begins when the PFC output reaches the preset voltage. In the event of brief line loss, PWM will be shut off when the PFC output voltage drops below 73% of the preset value.
Applications
* Universal Power Factor Corrected Power Supplies and Preregulators
* PFC and PWM Single Chip Solution
* Synchronized Operation up to 300kHz
* 99% Power Factor over 20:1 Load Current Range
* Voltage Mode PWM
* Instantaneous Overvoltage Protection
* Dedicated Overvoltage Protection (OVP Pin)
Elecena nie prowadzi sprzedaży elementów elektronicznych, ani w niej nie pośredniczy.
Produkt pochodzi z oferty sklepu Analog Devices