High Side Switch
Analog Devices
RSS
Sample
- Darmowa próbka
- MPN:
- LT1089
- Producent:
- ANALOG DEVICES
- Dodany do bazy:
- Ostatnio widziany:
Sugerowane produkty dla lt1089
OBSOLETE PRODUCT: Data Sheet For Reference Only.
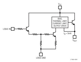
The LT1089 is a logic driven, high current, high side switch utilizing bipolar technology. The device is capable of driving loads up to 7.5A with a low series drop of only 1.5V, and the series drop is specified over the full range of switch currents. The device has internal current limiting and thermal overload protection. The input logic is designed so that the output can drive loads referenced either above or below the device ground pin. Either positive or negative logic can be used to drive the input. The device is available in both TO-3 metal can and TO-220 plastic packages.
* 7.5A Switch Capability
* Low Series Drop (< 1.5V at 7.5A)
* Logic Input (Positive or Negative Logic)
* Current Limited
Elecena nie prowadzi sprzedaży elementów elektronicznych, ani w niej nie pośredniczy.
Produkt pochodzi z oferty sklepu Analog Devices