elecena.pl

DC to 6 GHz, 45 dB TruPwr Detector with Envelope Threshold Detection

Analog Devices

DC to 6 GHz, 45 dB TruPwr Detector with Envelope Threshold Detection RSS Sample
  • Darmowa próbka
MPN:
ADL5904
Producent:
ANALOG DEVICES
Dodany do bazy:
Ostatnio widziany:
Zmiana ceny:
-100% (19.01.2025)
Poprzednia cena:
2.84

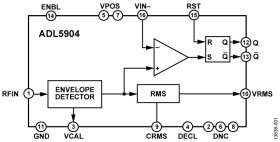
The ADL5904 is a dual-function radio frequency (RF) TruPwr™ detector that operates from dc to 6 GHz. It provides rms power measurement along with a programmable envelope threshold detection function.

The rms power measurement function has a 45 dB detection range, nominally from −30 dBm to +15 dBm. The rms power measurement function features low power consumption and an intrinsically ripple free error transfer function.

The envelope threshold detection function compares the voltage from an internal envelope detector with a user defined input voltage. When the voltage from the envelope detector exceeds the user defined threshold voltage, an internal comparator captures and latches the event to a set/reset (SR) flip flop. The response time from the RF input signal exceeding the user programmed threshold to the output latching is 12 ns. The latched event is held on the flip-flop until a reset pulse is applied.

The RF input of the ADL5904 is dc-coupled, allowing operation down to arbitrarily low ac frequencies. It operates on a 3.3 V supply and consumes 3.5 mA. A disable mode reduces this current to 100 μA when a logic low is applied to the ENBL pin.

The ADL5904 is supplied in a 3 mm × 3 mm, 16-lead LFCSP for operation over the wide temperature range of −40°C to +105°C.

Applications

* Transmitter signal strength indication (TSSI)

* Wireless power amplifier input and output protection

* Wireless receiver input protection

* RMS and envelope threshold detection

* Broad input frequency range: dc to 6 GHz

* RF input range: 45 dB (−30 dBm to +15 dBm)

* RMS linear in decibel output, scaled 36.5 mV/dB

* Input envelope threshold detection and latching

* Programmable threshold and latch reset function

* Fast response time: 12 ns from RFIN to Q/Q latch

* All functions temperature and supply stable

* Operates at 3.3 V from −40°C to +105°C

* Low power: 3.5 mA

* Power-down capability to 100 μA

* 16-lead, 3 mm × 3 mm LFCSP package

Elecena nie prowadzi sprzedaży elementów elektronicznych, ani w niej nie pośredniczy.

Produkt pochodzi z oferty sklepu