elecena.pl

I2C controlled 500-mA linear battery charger with Power Path, Low Iq, integrated LDO and 16-bit ADC

Texas Instruments

I2C controlled 500-mA linear battery charger with Power Path, Low Iq, integrated LDO and 16-bit ADC RSS Sample
  • Darmowa próbka
MPN:
BQ25150
Producent:
TEXAS INSTRUMENTS
Dodany do bazy:
Ostatnio widziany:

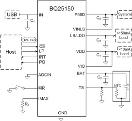
The BQ25150 is a highly integrated battery charge management IC that integrates the most common functions for wearable devices, namely a charger, an output voltage rail, ADC for battery and system monitoring, and push-button controller.

The BQ25150 IC integrates a linear charger that enables quick and accurate charging for small batteries. The device supports charge current up to 500 mA and supports termination current down to 0.5 mA for maximum charge. The battery is charged using a standard Li-Ion charge profile with three phases: pre-charge, constant current and constant voltage regulation.

The device integrates advanced power path management and control that allows the device to provide power to the system while charging the battery even with poor adapters. The host may also control the power path through I 2C allowing it to disconnect the input adapter and/or battery without physically removing them. The single push-button input eliminates the need of a separate button controller IC reducing the total solution footprint. The push-button input can be used for wake functions or to reset the system. A 12-bit effective ADC enables accurate battery voltage monitoring and can be used to enable a low Iq gauging to monitor battery health. It can also be used to measure the battery temperature using a thermistor connected to the TS pin as well as external system signals through the ADCIN pin. The low quiescent current during operation and shutdown enables maximum battery life. The input current limit, charge current, LDO output voltage, and other parameters are programmable through the I 2C interface making the BQ25150 a very flexible charging solution. A voltage-based JEITA compatible (or standard HOT/COLD) battery pack thermistor monitoring input (TS) is included that monitors battery temperature and automatically changes charge parameters to prevent the battery from charging outside of its safe temperature range. The temperature thresholds are also programable through I 2C allowing the host to customize the thermal charging profile. The charger is optimized for 5-V USB input, with 20-V absolute maximum tolerance to withstand line transients. The device also integrates a linear regulator to provide a quiet rail for radios or processors and can be independently sourced and controlled through I 2C.

Elecena nie prowadzi sprzedaży elementów elektronicznych, ani w niej nie pośredniczy.

Produkt pochodzi z oferty sklepu