High bandwidth (4.7MHz), low noise (7nV/√Hz), precision (35μV), low-power, instrumentation amp
Texas Instruments
RSS
Sample
- Darmowa próbka
- MPN:
- INA821
- Producent:
- TEXAS INSTRUMENTS
- Dodany do bazy:
- Ostatnio widziany:
Sugerowane produkty dla 7nv
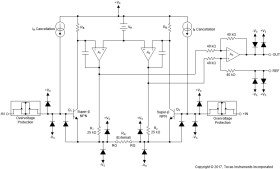
The INA821 is a high-precision instrumentation amplifier that offers low power consumption and operates over a wide single-supply or dual-supply range. A single external resistor sets any gain from 1 to 10,000. The device has high precision as a result of super-beta input transistors, which provide low input offset voltage, offset voltage drift, input bias current, and input voltage and current noise. Additional circuitry protects the inputs against overvoltage up to ±40 V.
The INA821 is optimized to provide a high common-mode rejection ratio. At G = 1, the common-mode rejection ratio exceeds 92 dB across the full input common-mode range. The device is designed for low-voltage operation from a 4.5-V single supply, and dual supplies up to ±18 V.
The INA821 is available in 8-pin SOIC, VSSOP, and WSON packages, and is specified over the –40°C to +125°C temperature range.
Elecena nie prowadzi sprzedaży elementów elektronicznych, ani w niej nie pośredniczy.
Produkt pochodzi z oferty sklepu Texas Instruments