elecena.pl

3.5-V to 60-V Input, 2.5A Step-Down Converter With Eco-mode™

Texas Instruments

3.5-V to 60-V Input, 2.5A Step-Down Converter With Eco-mode™ RSS Sample
  • Darmowa próbka
MPN:
TPS54260-EP
Producent:
TEXAS INSTRUMENTS
Dodany do bazy:
Ostatnio widziany:

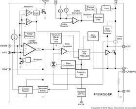
The TPS54260-EP device is a 60-V, 2.5-A, step-down regulator with an integrated high-side MOSFET. Current mode control provides simple external compensation and flexible component selection. A low-ripple pulse skip mode reduces the no load, regulated output supply current to 138 µA. Using the enable pin, shutdown supply current is reduced to 1.3 µA when the enable pin is low.

Under voltage lockout is internally set at 2.5 V, but can be increased using the enable pin. The output voltage startup ramp is controlled by the slow-start pin that can also be configured for sequencing and tracking. An open drain power good signal indicates the output is within 94% to 107% of the nominal voltage.

A wide switching frequency range allows efficiency and external component size to be optimized. Frequency fold back and thermal shutdown protects the part during an overload condition.

The TPS54260-EP is available in 10-pin thermally-enhanced HVSSOP and 10-pin 3-mm × 3-mm VSON package.

Elecena nie prowadzi sprzedaży elementów elektronicznych, ani w niej nie pośredniczy.

Produkt pochodzi z oferty sklepu